近年来,科技进步与创新、政治和人口的剧烈变化正给全球经济带来的巨大不确定性与挑战。企业的领导者和管理者需要培养战略性思维和全球洞察力,以便面对越来越大的经济波动。
工商管理博士项目可以引导学生在企业和组织的变革和发展中发挥引领作用,从而有效地面对颠覆性科技给经济带来的挑战。
新加坡社科大学(Singapore University of Social Sciences, SUSS)工商管理博士项目强调管理领域的专业能力培养,以及深层次知识和技能的学习。这个项目旨在训练企业家、高层管理人员和职业生涯中期的专业人士,以培养他们的严谨和结构化的思维模式,并进一步获得深度的行业知识和研究方法。此外,学生将获得定量和定性分析的能力,从而能够研究复杂的管理问题并提出解决方案,制定有实证支持的战略规划。
通过本项目的学习,你将收获:
1.具有工商管理硕士(MBA)或高级工商管理硕士(EMBA),或相关学科的硕士学位。
2.五年及以上工作经验。
3.具有其他学位资格但拥有相关工作经验的申请人将会被个别考虑。
4.申请者提交的研究计划书中,若有相关的工作经验将会对申请有利。
1.护照扫描件(个人信息页)
2.毕业证扫描件-A4大小
3.学位证扫描件-A4大小
4.成绩单扫描件-A4大小(需包含说明,如:绩点说明、换算方式等
5.3个月内的白底证件照(jpeg格式,大小60kb内,400x514像素)
5.3个月内的白底证件照(jpeg格式,大小60kb内,400x514像素)
6.个人简历(模板下载)
7.博士论文研究计划书(需重点突出研究问题、研究动机、研究成果对社会的益处,以及研究计划的实施方法,模板下载)。
8.两封推荐信:主要对申请人的品格、成就及能力进行评价;推荐信模板下载。推荐人请直接将推荐信发送至邮箱gs_admissions@suss.edu.sg
备注:
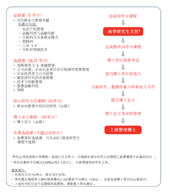
学生需要完成40学分的项目,包括30学分的学科知识项目 (Disciplinary Knowledge Course),10学分的研究方法项目 (Research Methodology Course),以及提交博士论文。每年DBA 项目还会组织同学进行海外游学活动,深入实践;海外游学包括讲座,研讨会,工作坊,特邀演讲嘉宾讲座,实地考察等。
完成30学分项目后,学生将被授予商学研究生文凭。完成额外10学分项目后,学生需要通过博士资格考试(Qualifying Examination) 以获得博士学位候选人资格 (DBA Candidacy)。
博士学位候选人需要进行一个应用课题的研究,并撰写论文。论文要求应达到博士水平。博士论文需体现应用研究的原创性,研究课题需与工业界或者行业现行的实践有关,研究成果能够推进这些领域知识的发展。在成功通过博士论文考试和答辩后(Dissertation Examination and Defence),博士学位候选人将会获得新加坡社科大学 DBA 博士学位。
博士学位候选人资格的最短年限是3年,最长年限为7年。

大部分项目时长为连续的3至7天(包括周末),从上午9点至下午6点。
| 项目名称 | 学分 | 备注 | |
|---|---|---|---|
| 必修 项目 |
当代商业与管理专题 | 5 | 上课日程: 6次工作坊, 每次三小时 项目语言: 双语 上课地点: 新加坡及海外 |
| 商业和管理中的应用研究 | 10 | 上课日程: 集中型授课模式 项目语言: 双语 上课地点: 新加坡 |
|
| 博士论文 | 80 | ||
| 商业选修:需修读20学分 | 战略领导力&卓越管理 | 5 | 上课日程: 3天集中型 授课模式 加上公司参访 项目语言: 双语 上课地点: 新加坡及海外 |
| 公司治理,企业社会责任和可持续性变革管理 | 5 | ||
| 技术与创新管理 | 5 | ||
| 企业经济学与公共政策 | 5 | ||
| 新经济时代的市场营销 | 5 | ||
| 普惠金融科技 | 5 | ||
| 战略 | 5 | ||
| 研究生无限制选修课 (最多可免费旁听10学分) |
其他研究生项目提供的5级项目 | 10 | 上课日程: 连续几周的某个 工作日晚上 项目语言: 双语 上课地点: 新加坡 |
工商管理博士项目将为有抱负的企业家、高级管理人员和职业生涯中期的工作人士提供专业知识和应用研究技能。该项目旨在为学生提供解决复杂业务问题所需要的技能和创新力,同时确保他们能够更好地理解可持续性、社会责任和道德实践。
通过工商管理博士项目的深入学习,毕业生可以期待在以下职位上提升自己的职业生涯:
研究生项目的申请将在线进行国际学生申请费:100新币(不含消费税)
*该费用不包含学生签证申请的相关费用
网上提交申请材料并支付申请费用 →初筛合格的申请人将参加线上面试→ 申请结果
建议在项目申请开放后尽早提交申请。我们采用滚动审核的方式对申请人进行评估。早提交申请的候选人如通过审核,将更早获得面试机会和录取名额。
不需要。
初选合格的申请人将参加线上面试
每年DBA 项目还会组织同学进行海外游学活动,深入实践;海外游学包括讲座,研讨会,工作坊,特邀演讲嘉宾讲座,实地考察等。
出勤是项目要求的一部分,并且直接关系到您的参与分数。除BUS601 项目以外的所有项目,我们要求学生至少有2/3的项目时间必须亲自到场,以便更好地进行学术学习和获得更多交流机会。如果您因特殊情况无法到场,可以选择线上参与。项目每年开展一次,如错过了今年的项目,需于第二年重新上课。